Модуль картридер для SD карт
Готовый модуль картридера SD карт памяти. Позволяет использовать SD карты памяти для проэктов на Arduino или просто совместно с микроконтроллерами.
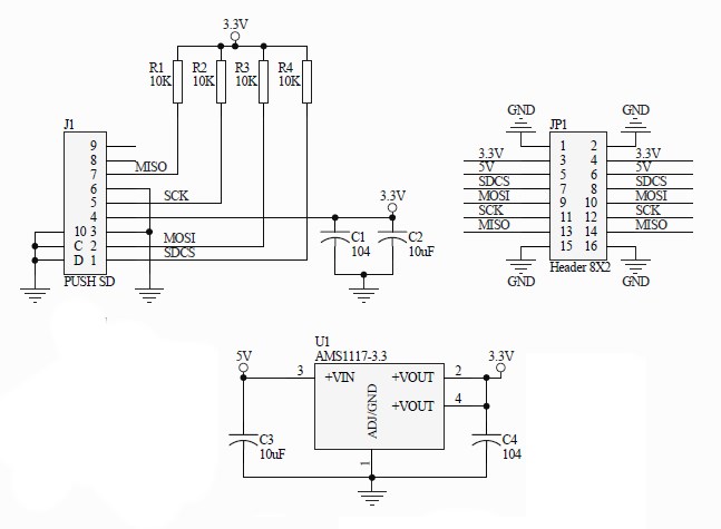
Номинальное напряжение питания для карты памяти SD – 3.3 Вольта, но ,благодаря собственному регулятору напряжения питания, может производится от напряжения 3.3 и 5 вольт.


При подключении к Arduino UNO через элементы согласования соединение выполняется в следующем порядке:
SD Arduino
CS digital – 4
SCK 13
MOSI – 11
MISO 12
Подключение к Arduino Nano:
SD Arduino
MOSI 11
MISO 12
SCK 13
CS 10
Здесь используется не сплошная нумерация контактов Arduino, а нумерация цифровых выводов, то есть D10, D11, и т.п.
Читать полностью














